Act!-Marketing-Auto­mation
- Act! CRM
- Act! Grundlagen
- Act! Neuheiten
- Act! Web-Client
- Act! Marketing Automation
- Optimierte Datenbank
- Preise / Bestellung
- Versionsentwicklung
- Act! Erweiterungen
- Act! Lösungen
- Beratung & Projekt
- Downloads & Demos
- Forum für Act!
- Jobs & Karriere
- Preisliste
- Presse & Links
- Service & Hilfe
- Startseite
- Über uns
Seite drucken

Act!Mit der optional erhältlichen 'Act! Marketing Automation' - kurz AMA genannt - gewinnt Ihr Marketing ganz neue Möglichkeiten hinzu, Kunden und Interessenten zielgerichtet und individuell anzusprechen und vorhandenes Interesse Ihres Geschäftskontaktes an Ihren Produkten sofort zu erkennen.

Steuern Sie Ihre Kundenansprachen intelligent und systematisch mit mehr Erfolg!

 
Programm Act! Marketing Automation
Preise und Bestellung

Act! Marketing Automation Preise

Das Konzept der Act!-Marketing-AutomationZurück zur Übersicht

Das Konzept der Act!-Marketing-Automation besteht darin, daß Sie über eine spezielle Bedienoberfläche eigene Marketingkampagnen erstellen und einrichten können. Die wichtigsten Bestandteile einer Marketingkampagne sind:

  • Die Festlegung der Zielgruppe
    Die Zielgruppe wird durch die Kontakte definiert, die Mitglieder eines bestimmten Act!-Gruppendatensatzes sind. Es werden sowohl statische Gruppenkontakte, als auch per Gruppenzugehörigkeitsregel dynamisch zugehörige Gruppenkontakte berücksichtigt.
  • Die für die Ansprache benötigte E-Mail-Vorlage
    Die benötigte E-Mail-Vorlage für Ihre Kampagne kann entweder direkt innerhalb der AMA-Bedienkonsole erstellt, oder auch im HTML-Format importiert werden. Die Vorlagen sind personalisierbar, da innerhalb des E-Mail-Aufbaus auf alle Felder der Act!-Datenbank zugegriffen werden kann. Natürlich können innerhalb einer Kampagne auch mehrere E-Mail-Vorlagen verwendet werden.
  • Der Ablaufplan der Marketingkampagne - inkl. Rückkopplungen in die Act!-Datenbank
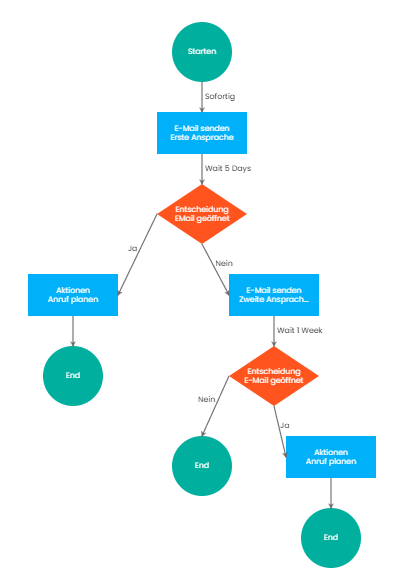
    Für die Erstellung Ihres beabsichtigten Ablaufplans stellt Ihnen die Bedienoberfläche von AMA eine Diagramm-Darstellung (siehe Abbildung rechts) zur Verfügung, in der Sie detailliert festlegen können, wie sich der Ablauf Ihrer Marketingkampagne darstellen soll. Auf eingetretene Ereignisse (z.B. E-Mail geklickt, E-Mail geöffnet, spezielle URL angeklickt) können Sie mit einer Vielzahl von Aktionen reagieren. Dazu gehört z.B. die Erstellung einer Tätigkeit in Act! - aber ebenfalls die Möglichkeit, gezielt Feldinhalte im Act!-Datensatz des E-Mail-Empfängers zu verändern. Gerade in Verbindung mit den dynamischen Gruppenzugehörigkeitsregeln, welche auf Feldinhalten basieren, lassen sich Kontakte dadurch gezielt und automatisiert in weitere laufende Marketingkampagnen aufnehmen.
  • Die Auswertung der Kampagne
    Melville-Schellmann stellt den Anwendern der Abfrageschnittstelle "KundenInfo4" eine smarte und leistungsfähige Abfrage zur Analyse und Auswertung von durchgeführten Marketingkampagnen zur Verfügung. Neben den grundsätzlichen Informationen, wie Öffnungs- oder Klickquote, können Sie auch ganz gezielt die Zielgruppe der Personen in Act! aufrufen, welche sich z.B. durch Anklicken eines gesetzten Links ganz offenkundig für Ihr Produkt, oder Ihre Leistung interessieren.

 

Varianten und technische DetailsZurück zur Übersicht

Die Act!-Marketing-Automation ist in den folgenden drei Varianten verfügbar, die sich durch unterschliedliche Leistungsmerkmale unterscheiden.

  Basic
für alle Neu­kun­den in Act! Premium CRM ent­halten
Select
zum Preis von jähr­lich 948,- € zu­buch­bar
Com­plete
zum Preis von jähr­lich 2.388,- € zu­buch­bar
Ad­vanced
zum Preis von jähr­lich 4.788,- € zu­buch­bar
Anzahl von möglichen E-Mail-Versen­dungen / Monat 2.500 an be­liebig viele Kon­takte 25.000 an be­liebig viele Kon­takte 50.000 an be­liebig viele Kon­takte 100.000 an be­liebig viele Kon­takte
Zustell­barkeits- und Compliance-Tools Ihre Emails werden über einen zertifi­zierten Mail­versender verschickt, der sich um ausgezeichnete Zustellungs­raten kümmert.
Visueller Workflow-Designer Erstellen Sie Drip- und Nurture-Kampagnen. Problemlos lassen sich Phasen bearbeiten oder neu einfügen.
Vorge­fertigte Kampagnen und E-Mail-Vorlagen
Es werden diverse Beispiele von bereits vor­gefertigten Kampagnen und E-Mail-Vorlagen mit­geliefert, auf die sofort zugegriffen werden kann.
 
Social Sharing
Sie können ihre Kampagnen über die sozialen Netzwerke ihres Unternehmens auf Platt­formen wie Facebook oder Twitter posten, um so zusätzliche Personen zu erreichen. Über Icons in der Fußzeile ihrer Emails finden die Empfänger außerdem schneller den Weg zu ihren sozialen Netzwerken.
 
Landing-Pages Sie können mit­gelieferte Vorlagen oder eigene Designs als Ziel­seiten für bestimmte Zielgruppen oder Produkte in ihre Website einbauen. Außerdem lassen sich Formulare zur Erfassung von Interes­senten erstellen, deren Daten so über ihre Website direkt in Act! fließen.  
Umfragen Im Editor für Landing-Pages lassen sich auch Umfragen bauen. Hierzu stehen ihnen Options­schalt­flächen, Schieber, Bewertungen und andere Frage­typen zur Auswahl. Die Antworten lassen sich Feldern in Act! zuordnen.  
Drip-Marketing Senden Sie eine Serie auto­matisierter und mehr­stufiger Kampagnen oder Nachrichten an Kunden und Interes­senten. Sie können zu jeder Stufe ihrer Drip-Kampagne Statistiken einsehen und Abonnenten verwalten.  
Kampagnen­kalender Hier sehen sie in einer Tages-, Wochen- oder Monats­ansicht, wann Emails ausgesendet werden. Es stehen Ihnen verschiedene Filter zur Verfügung.  
Marketing Automation / CRM-Workflow
Im Zuge von Kampagnen lassen sich Feldinhalte in Act! ändern und Tätigkeiten anlegen.
   
Respons-Driven-Nurture-Marketing
Je nachdem, wie der E-Mail-Empfänger auf die E-Mail reagiert, erfolgt ggfs. eine indi­viduelle und automatisiert gesteuerte weitere Aktion.
   
Asset-Tracking Binden Sie PDFs und YouTube-Videos in Ihre Kampagenen ein und erhalten Sie Daten über die Interaktion der Empfänger mit diesen Anlagen, darunter Anzahl der Im­pressionen, durch­schnitt­lich mit dem Asset verbrachte Zeit, daraus generierte Leads, ROI und mehr...    
Erweiterte Lead-Erfassung
Über Webformulare gesammelte Lead-Daten lassen sich nutzen, um automatisch Tätigkeiten oder Verkaufs­chancen zu erstellen. Leads können automatisiert in AMA-Kampagnen eingefügt werden.
   
Lead-Management und -Scoring Identifizieren Sie die wichtigstens Leads anhand ihrer Reaktionen auf Kampagnen, Antworten in Formularen und Inter­aktionen auf ihrer Website. Lassen Sie priorisierte Leads automatisch in passende Act!-Gruppen schieben.    
Event-Marketing Veranstalten Sie Webcasts, Tradeshows und andere Ver­anstal­tungen mit einer Vorlage speziell für das Event-Marketing. Sie können Ein­ladungen versenden, Informationen zur Registrierung erfassen, Teilnehmer nachverfolgen und mehr.    
Tracking der Website-Aktivitäten Sie erhalten Daten zu Besuchern ihrer Website wie Interaktionen pro Besucher, Herkuft, Einstiegs- und Ausstiegsseiten. Lassen Sie in Act! automatisch Tätigkeiten erstellen.    
Progessive Profiling Sammeln Sie in kleinen Schritten Daten über ihre Kontakte, indem Sie ihre Formulare und Umfragen automatisch in kleine Häppchen teilen, die den Kontakten über mehrere Besuche verteilt zugespielt werden.      
A/B - Tests Testen Sie zwei leicht unterschiedliche Varianten ihrer Inhalte in Vergleichstests, um die wirksamere Kundenansprache zu ermitteln.      

 

 

 

   

     



Axel v. Melville - Robert Schellmann GbR
Bogenstraße 28
22926 Ahrensburg
Tel.
Fax
: +49 4102 80365 - 0
: +49 4102 80365 - 20

Contact: For comments and suggestions use our contact form
Web Page designed by Melville-Schellmann
The following names Act!, Sage, Sales Logix, Swiftpage,Symantec and any other names maybe copyrighted or trademarked.
and belong to their respective owner and/or owners.
Copyright © Melville-Schellmann GbR. All rights reserved.
Datenschutzerklärung - AGB - Impressum

Revised: 2 Oktober, 2019 13:31